PID H∞ Designer

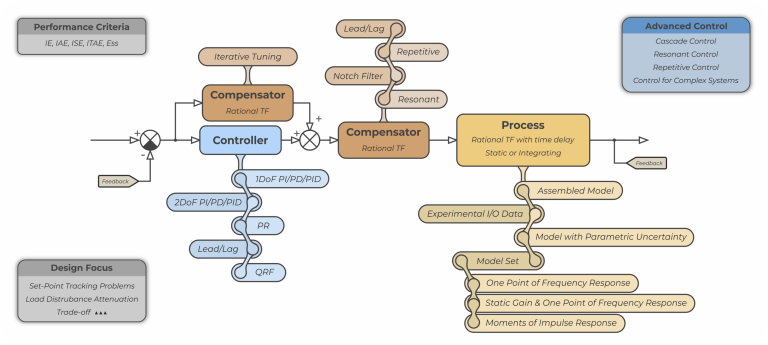
PID H∞ Designer je první pokročilý a snadno použitelný webový nástroj pro analýzu a analytický návrh široké třídy regulátorů, včetně PI, PD, PID, PR (proporcionálně-rezonanční), Lead-Lag, RC (repetitivní regulace), SP (Smithův prediktor) a mnoha dalších průmyslových regulátorů založených na požadavcích výkonnosti a robustnosti podle kritéria H. Navržený regulátor lze dále vylepšit pomocí předem zvoleného kompenzátoru v sériovém nebo paralelním zapojení. V případě paralelního zapojení tak nabízí možnost iterativního zlepšování výsledného řešení. Nástroj rovněž podporuje množinové modely odvozené z běžně používaných identifikačních experimentů, včetně množinového modelu popsaného prvními třemi momenty impulsní funkce poskytované autotunerem PIDMA. Další možností, jak získat přenosovou funkci systému, je využít vstupně-výstupní data z experimentu a na jejich základě identifikovat odpovídající přenosovou funkci (viz obr. 3).

Principy tohoto nástroje vycházejí z analytické metody založené na H∞ specifikacích pro návrh regulátorů s pevnou strukturou a dvěma laditelnými parametry. Na rozdíl od konvenčních návrhových přístupů, které spoléhají na numerickou optimalizaci, používá analytický výpočetní postup, který převádí různé H návrhové podmínky na region v parametrické rovině regulátoru. H specifikaci lze dále rozšířit o požadavky související s tlumením rezonančních módů (σ-stabilita, ξ-tlumení). Průnikem oblastí v parametrické rovině lze provést návrh jak pro jeden, tak pro více modelů současně, a přitom splnit několik návrhových podmínek. Návrhový postup lze provádět iterativně, čímž se zlepšuje výkonnost regulátoru a případně zvyšuje jeho řád.

Podrobné informace jsou dostupné na www.pidlab.com 

Předplatné pro PID H Designer lze zakoupit na našem e-shopu.

Reference

Máte zájem o naše řešení?
Ozvěte se nám.